下一章:电气原理图
查看其他目录
  • 产品概述
  • 使用条件
  • 型号说明、技术参数
  • 控制柜安装使用
  • 电气原理图
  • 变频器使用
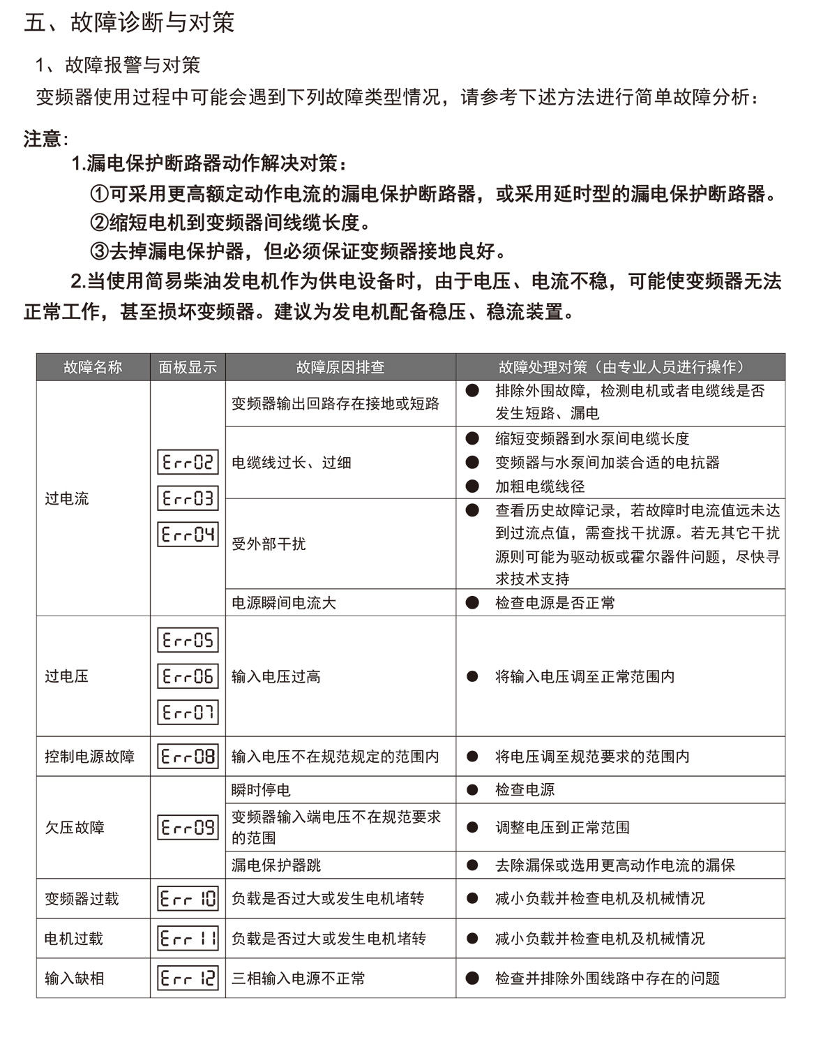
  • 故障诊断与对策
  • 维护保养
返回