下一章:交通指南
查看其他目录
  • 产品概述
  • 使用条件
  • 型号说明
  • 主要技术参数
  • 电泵安装
  • 变频器安装
  • 安装与接线
  • 安装空间与变频器尺寸
  • 盖板的拆卸与安装
  • 主回路端子功能说明及注意事项
  • 操作步骤
  • 控制面板及功能
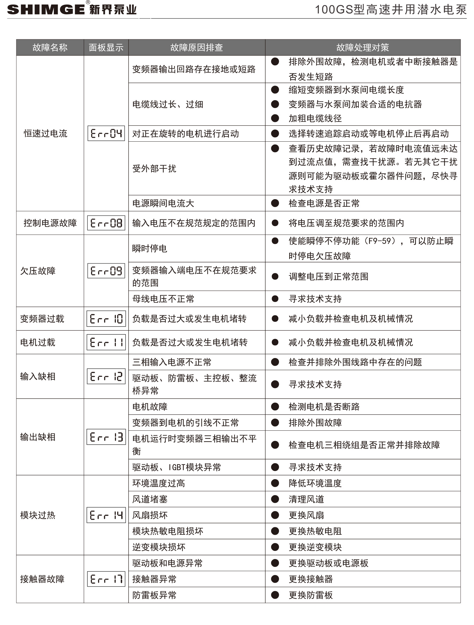
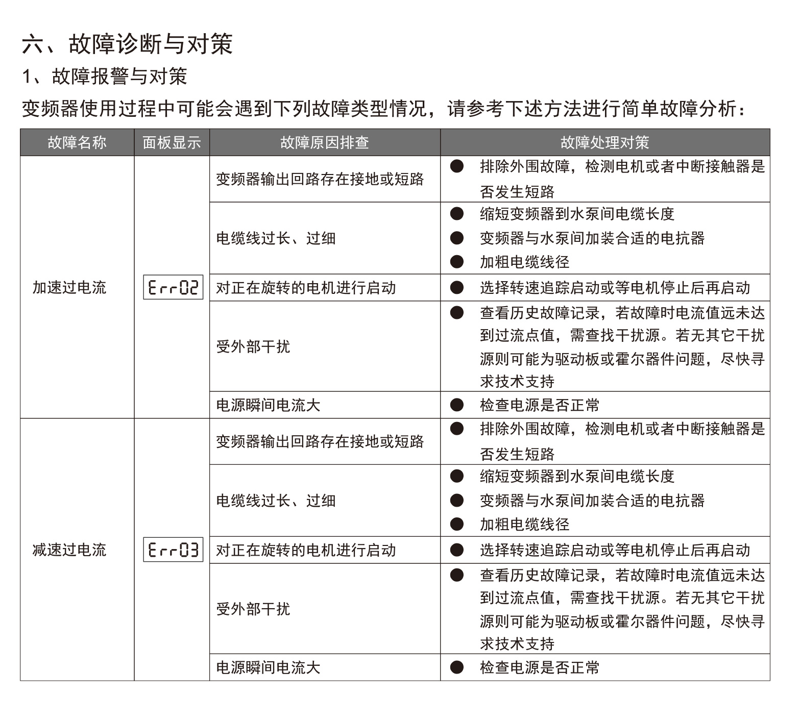
  • 故障诊断与对策
  • 常见故障得处理方法
  • 交通指南
返回